Zarządzanie Skupem Surowców w SK Trawers ERP, czyli precyzja, kontrola jakości i elastyczne kalkulacje cen zakupu
Skup i sprzedaż surowców to rozwiązanie pecjalistyczne, dzięki któremu program Tawers ERP obsługuje potrzeby branży olniczej bez korzystania z zewnętrznych plikacji.
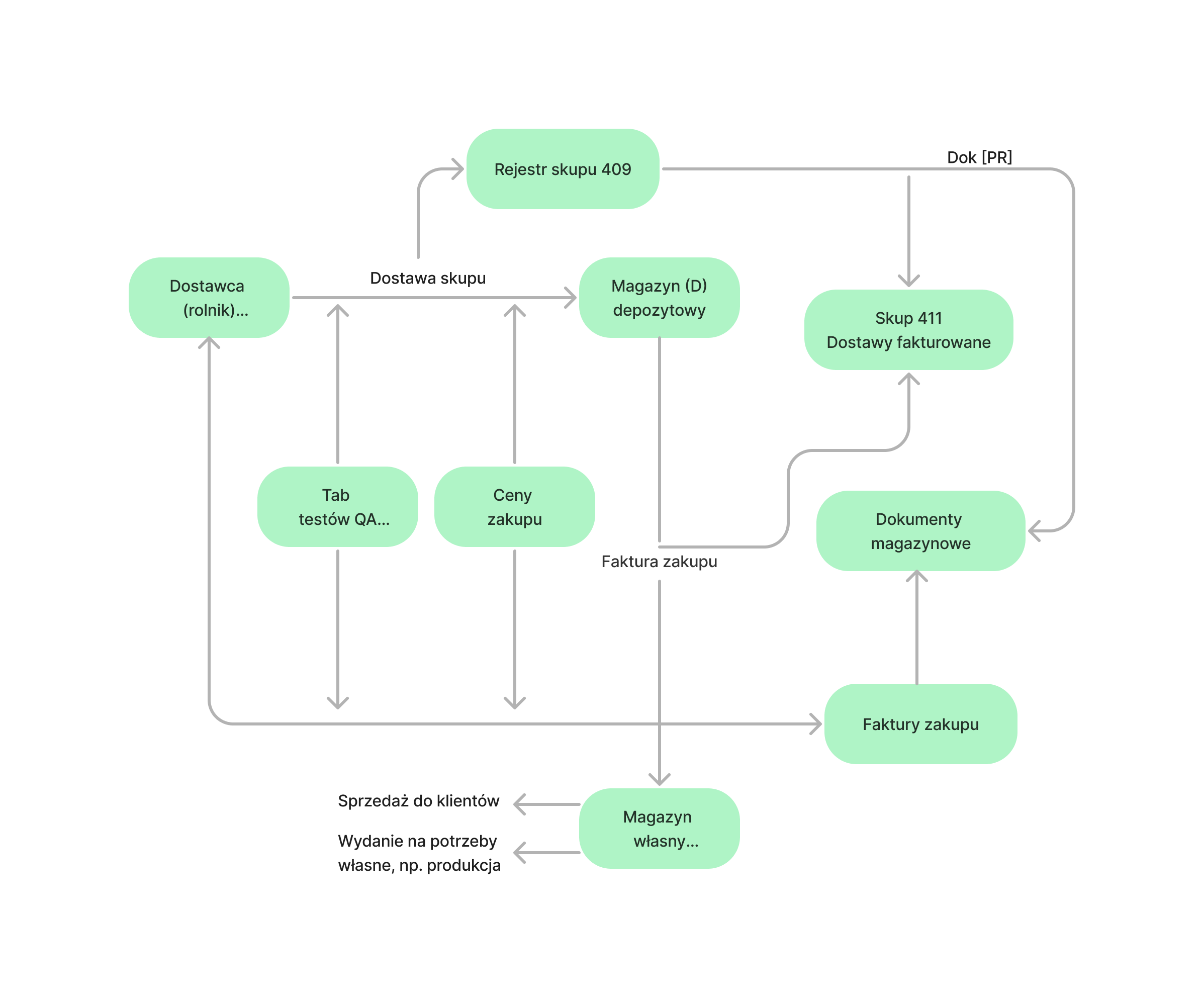
Proces skupu surowców, szczególnie zboża, wymaga precyzyjnego zarządzania dostawami, kontrolą jakości surowca oraz elastyczną kalkulacją cen zakupu. System SK Trawers ERP spełnia te potrzeby, umożliwiając rejestrację parametrów jakościowych surowców, takich jak wilgotność, gęstość czy zawartość glutenu. Te informacje są powiązane z cenami zakupu, co pozwala na obliczenie ostatecznej ceny w oparciu o jakość dostarczanego surowca. Moduł SK pozwala również na prowadzenie rejestrów skupu oraz zarządzanie magazynami depozytowymi, gdzie surowce są rzechowywane jako depozyt dostawcy do momentu wystawienia faktury zakupu. To rozwiązanie pozwala uniknąć zakupu surowca przed ustaleniem ostatecznej ceny, która zależy od aktualnych warunków rynkowych.
Etap skupu surowców w programie Trawers ERP
- Dostawa Surowca: Rola Rolnika i Laboranta
Proces rozpoczyna się od dostarczenia surowca przez rolnika. Po dostawie, laborant pobiera próbki do analizy jakości, oczekując na wyniki. Na podstawie tych wyników ustala się cenę zakupu, zależną od cennika i tabeli potrąceń za jakość.
- Analiza Jakości: Kluczowe Kroki i Potrącenia
Dostawca podejmuje decyzję, czy akceptuje cenę zakupu. W przypadku zgody, rozpoczyna się rejestracja dokumentu przychodu skupu do magazynu skupu. Proces obejmuje ważenie surowca na wadze – najpierw brutto, a następnie tarę. Operator uzupełnia dokument o wagę netto, powiązaną z wynikami analizy jakościowej.
- Decyzja Dostawcy: Rejestracja Dokumentu Przychodu
Po zakończeniu procesu skupu, operator drukuje potwierdzenie dostawy skupu. Rzeczywisty zakup następuje, gdy znajdzie się nabywca na surowiec. Operator przenosi surowiec z magazynu skupowego do magazynu własnego, tworząc jednocześnie pozycję faktury zakupu.
Rozwiązania Trawers ERP – Powiązania z innymi systemami
SK Trawers ERP ściśle współpracuje z innymi modułami programu Trawers ERP, takimi jak:
- Gospodarka Magazynowa (MG),
- Zakupy (ZO),
- Zamówienia Zakupu (ZA),
- Kontrola Jakości (QA),
- Sprzedaż (NA).
Integracja tych modułów umożliwia kompleksowe śledzenie cyklu życia surowców w systemie Trawers oraz zarządzanie całym procesem.
Program Trawers w działaniu – Funkcje specjalistyczne
Funkcje specjalistyczne systemu SK obejmują zarówno proces skupu, jak i sprzedaży surowców.
W panelu skupu możliwe jest tworzenie dokumentów skupu, powiązanych z wynikami testów.
Kontrola jakości obejmuje rejestrację wyników testów w panelu skupu.
Cena skupu jest automatycznie obliczana na podstawie cenników zakupu i tabel potrąceń.
Wyniki testów mogą być drukowane na dokumentach magazynowych (wzorce dokumentów i etykiet).
Numer pojazdu dostawcy może być także wykorzystywany do łatwego powiązania surowca z konkretnym dostawcą – po wybraniu numeru rejestracyjny pojazdu, który dostarczył surowiec, program podpowie dostawcę (rolnika).
Opcjonalnie, Trawers umożliwia także:
- ewidencjonowanie miejsc składowania surowców,
- identyfikację partii surowców
Pozostałe aspekty
System umożliwia generowanie różnego rodzaju zestawień, które pozwalają na analizę wyników skupu. Przykłady to:
- zestawienia dostaw skupu i faktur zakupu,
- obroty magazynowe,
- szczegółowe raporty wyników testów jakościowych.
W celu pełnego zrozumienia funkcji systemu skupu, zalecamy praktyczne poznanie go poprzez pracę na specjalnie przygotowanych danych przykładowych dostępnych w programie Trawers, opisanych w bazy wiedzy w sekcji “Jak poznać funkcje systemu skupu?”.
https://trawers.tres.pl/trdok/fil_trawersgrainproductmanagementdesc.html
Aktualizacja
Opublikowaliśmy film instruktażowy, który omawia moduł skupu zbóż i surowców w programie Trawers. Film jest dostępny pod poniższym linkiem:





